Airbnb Amenities That Increase Revenue, Occupancy, and Nightly Rates
By Elliott Caldwell — (Updated )

The Most Profitable Amenities for Short-Term Rentals Based on Real Performance Data
Amenities are often treated as optional upgrades in short-term rentals, but in practice, they are one of the most powerful drivers of listing performance. The right amenities can influence whether a property appears in filtered searches, whether guests choose it over competing listings, and how much they are willing to pay per night.
For hosts and investors, this means amenities are not just conveniences—they are revenue levers. When chosen strategically, they can increase occupancy rates, support higher nightly prices, and ultimately raise overall revenue from a vacation rental.
Large-scale datasets from short-term rental analytics platforms and platform-level research published by Airbnb show that certain amenities consistently correlate with stronger listing performance. Some amenities support price premiums, others improve booking conversion, and some primarily help listings appear in filtered searches where guests actively look for specific features.
Understanding which amenities actually influence revenue—and why—helps hosts prioritize upgrades that produce measurable returns rather than cosmetic improvements that rarely affect bookings.
Why Amenities Matter for Short-Term Rental Performance
Not every amenity contributes to revenue in the same way. Some features primarily help listings appear in more searches, while others increase the likelihood that a guest chooses a property or agrees to a higher nightly rate.
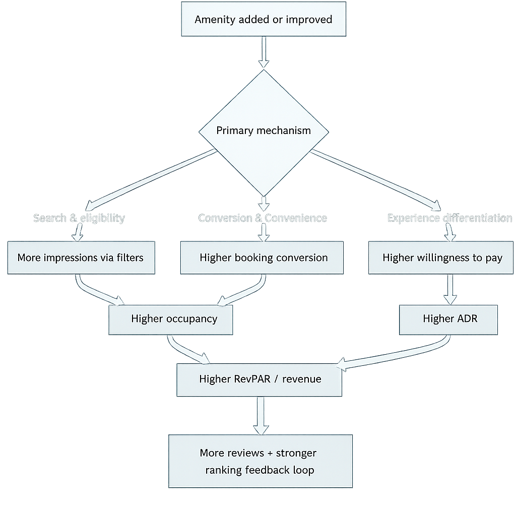
From a performance standpoint, amenities influence short-term rental success through three primary mechanisms:
- Search visibility – Amenities determine whether a property appears in filtered searches when guests browse listings.
- Booking conversion – Certain amenities reduce friction and make listings more attractive compared with nearby alternatives.
- Pricing power – Premium amenities allow hosts to command higher nightly rates.
Together, these mechanisms influence the core performance metrics used throughout the hospitality industry:
- Occupancy rate – Reserved nights divided by available nights
- Average Daily Rate (ADR) – The average nightly price paid by guests
- RevPAR (Revenue per Available Rental Night) – A combined performance metric calculated as occupancy multiplied by ADR
AirDNA’s short-term rental analytics documentation notes that RevPAR is widely used in hospitality because it captures both pricing power and occupancy performance in a single metric. When amenities influence either occupancy or nightly rates, they ultimately affect RevPAR and total revenue.
How Amenities Translate Into Revenue
The relationship between amenities and revenue can be understood through a simple performance framework. When a host adds or improves an amenity, the feature typically affects visibility, booking behavior, or pricing potential. Those changes then influence occupancy and nightly rates.

This framework highlights an important insight: amenities rarely increase revenue directly. Instead, they influence guest behavior, search visibility, and perceived value, which then translate into better booking performance.
For example, a hot tub may support higher nightly prices because guests perceive the stay as more luxurious. A smart lock enabling self-check-in may increase bookings by removing arrival friction. And a feature like an EV charger can expand the number of filtered searches in which a property appears.
When these improvements compound—higher visibility, stronger conversion, and increased pricing power—they raise both occupancy and ADR, ultimately increasing RevPAR.
Evidence From Short-Term Rental Performance Data
Multiple research streams have examined how amenities influence short-term rental performance. These include platform insights published by Airbnb, large listing datasets analyzed by short-term rental analytics providers such as AirDNA, and academic studies using hedonic pricing models.
Together, these datasets show that certain amenities consistently correlate with stronger performance across key metrics such as ADR (Average Daily Rate), occupancy, and RevPAR.
The evidence can be grouped into three main research categories.
STR Analytics Data: Pricing Premiums From Amenity Performance
Large listing datasets analyzed by short-term rental analytics platforms provide some of the clearest evidence for how amenities influence nightly pricing.
For example, AirDNA’s amenity performance analysis finds measurable ADR premiums associated with several common vacation rental amenities. In national datasets of short-term rental listings, AirDNA reports that:
- Hot tubs correlate with roughly +14.3% higher ADR
- Waterfront access correlates with approximately +13% higher nightly rates
- Pools correlate with about +9.5% ADR premiums
- Saunas correlate with roughly +7.4% higher nightly rates
- EV chargers correlate with approximately +6.8% ADR lift
- Fire pits correlate with around +5.1% ADR increases
These figures represent averages across multiple markets and property types, meaning the exact impact varies depending on location, competition, and guest demand.
Location-driven features can produce even larger effects. AirDNA’s coastal market analyses show that ocean-view listings can generate roughly +34% higher RevPAR, largely driven by approximately +32% higher nightly rates.
This illustrates an important point: some of the most powerful “amenity-like” effects are actually property attributes, such as views or waterfront access, rather than upgrades that can be added later.
Airbnb Marketplace Insights: Amenities That Improve Bookings
Airbnb’s own host research provides additional insight into how amenities influence guest behavior and booking conversion.
In its analysis of top-performing listings, Airbnb reports that several practical amenities correlate with higher host earnings and booking activity.
According to Airbnb’s host insights:
- Listings offering cooking basics are associated with roughly 17% higher host earnings
- Laptop-friendly workspaces correlate with about 14% higher earnings
- Listings offering self-check-in show approximately 13% higher earnings
- Pet-friendly listings generate roughly 6% more bookings over the following year
Airbnb has also highlighted strong growth in demand for EV-friendly listings. According to Airbnb Newsroom data, searches for EV chargers increased by more than 80% between 2022 and 2023, and listings offering EV charging averaged about two additional nights booked per year.
These findings suggest that some amenities improve performance not by increasing nightly rates directly, but by reducing booking friction and expanding demand from specific guest segments.
Academic Research: Hedonic Pricing Studies on Rental Attributes
Academic studies examining short-term rental pricing provide additional evidence supporting the influence of property features on nightly rates.
These studies typically use hedonic pricing models, which estimate how individual property attributes influence rental prices while controlling for other variables.
For example, a study examining Airbnb listings in Boston found measurable price effects associated with several home features:
- Washer access correlated with roughly +6% higher nightly prices
- Dryers correlated with approximately +10% price premiums
- Accessibility features correlated with about +11% higher nightly rates
- Family-friendly positioning correlated with roughly +10% higher prices
Another study examining vacation rentals in Caribbean markets found even stronger correlations for certain amenities:
- Pools correlated with roughly +21.8% higher nightly rates
- Air conditioning correlated with approximately +15.5% price premiums
However, the same dataset showed a negative statistical association for Wi-Fi, which researchers attribute to the fact that Wi-Fi had become nearly universal across listings. When an amenity becomes standard in most properties, it often stops functioning as a premium differentiator.
Why Some Amenities Stop Increasing Nightly Rates
One of the most important insights from amenity research is that the value of an amenity changes as it becomes more common.
Amenities tend to follow three stages in most markets:
- Differentiator – The amenity is rare and commands higher nightly rates.
- Competitive feature – Many listings offer it, but it still influences booking decisions.
- Baseline expectation – Nearly every listing offers it, so it no longer increases the price.
For example, Wi-Fi was once a differentiating feature in vacation rentals. Today, it is essentially a baseline expectation for guests, which means listings without reliable internet access may struggle to compete in filtered searches.
Understanding where an amenity sits within this lifecycle helps hosts prioritize upgrades that still provide meaningful competitive advantages.
Key Takeaway From the Research
Across all research sources—analytics datasets, platform insights, and academic studies—the same pattern appears repeatedly:
The amenities most strongly associated with higher revenue tend to fall into two categories:
- Experience amenities that justify higher nightly rates
- Convenience amenities that improve booking conversion and search visibility
In the next section, we will examine the specific amenities most strongly associated with higher short-term rental revenue, beginning with the features that consistently support higher nightly rates across large STR datasets.
Why Not Every Amenity Produces the Same Return
Although national datasets provide useful guidance, the revenue impact of any specific amenity depends heavily on market conditions and guest expectations.
Several factors influence whether an upgrade meaningfully improves performance:
- Local competition – If most nearby listings already offer an amenity, it may no longer provide pricing power.
- Market type – Leisure destinations often reward experiential amenities such as hot tubs, pools, and fire pits.
- Guest segment – Business travelers prioritize workspaces and convenience, while families may value laundry access and kitchen usability.
- Property tier – Luxury properties typically require more experiential amenities to remain competitive.
Because of these differences, national averages should be viewed as directional indicators rather than guarantees. In practice, the most profitable upgrades are often amenities that are highly valued by guests but still relatively uncommon within a specific market.
What You’ll Learn in This Guide
The rest of this guide examines the amenities most strongly associated with improved short-term rental performance and explains how hosts can prioritize upgrades that maximize revenue.
In the sections ahead, we will explore:
- The top Airbnb amenities ranked by revenue impact
- Which upgrades deliver the fastest return on investment
- Amenities that protect occupancy and search visibility
- How to choose upgrades based on market type and guest segment
- Practical strategies for testing and measuring amenity performance
Understanding how amenities influence search visibility, booking conversion, and pricing power allows hosts to make smarter investment decisions and build listings that consistently outperform competing properties.
Top 10 Airbnb Amenities Ranked by Revenue Impact
Short-term rental performance data consistently show that a relatively small set of amenities accounts for a large share of revenue gains. These amenities typically increase guest willingness to pay, allowing hosts to command higher nightly rates while remaining competitive in search results.
Analytics datasets from companies such as AirDNA, Airbtics, and AllTheRooms, along with platform insights from Airbnb, show that experience-focused amenities—especially those tied to relaxation, outdoor living, and destination appeal—tend to deliver the strongest pricing premiums.
Below are ten amenities most commonly associated with higher short-term rental revenue.
1. Hot Tubs

Hot tubs are one of the most consistently cited revenue-boosting amenities in short-term rental research.
According to AirDNA’s MarketMinder analysis, listings with hot tubs achieve roughly 14.3% higher average daily rates (ADR) compared with similar listings without them. The premium appears across many leisure markets, particularly mountain destinations, cabins, and rural vacation areas.
Hot tubs tend to perform especially well in:
- Mountain destinations
- Romantic getaway markets
- Cold-weather climates
- Cabins and nature-focused stays
Because the amenity is visually appealing and easily searchable through platform filters, it often improves both listing visibility and willingness to pay.
2. Pools
Pools are another amenity strongly associated with higher nightly pricing in vacation rentals.
AirDNA’s amenity analysis shows listings with pools correlating with roughly 9.5% higher ADR on average. In warm-weather markets such as Florida, Arizona, and Southern California, the effect can be even larger because pools are often a central part of the vacation experience.
Pools perform particularly well in:
- Beach destinations
- Warm climates
- Large family vacation homes
- Luxury rentals
However, pools are also among the most expensive amenities to install and maintain, meaning they often function more as a competitive necessity in certain markets rather than a quick revenue upgrade.
3. Saunas

Saunas remain relatively uncommon in most short-term rental markets, which helps them function as a differentiating premium amenity.
AirDNA’s amenity dataset indicates that listings offering saunas are associated with roughly 7.4% higher ADR compared with similar listings.
Saunas tend to perform best in:
- Ski destinations
- Mountain markets
- Cold-weather regions
- Luxury vacation homes
Because wellness travel continues to grow, amenities like saunas and spa-style relaxation spaces increasingly appear in higher-end vacation rentals.
4. EV Chargers

Electric vehicle charging is one of the fastest-growing amenities in vacation rentals.
AirDNA reports that listings offering EV chargers correlate with approximately 6.8% higher ADR across national datasets. At the same time, Airbnb Newsroom data shows EV charger searches increased more than 80% between 2022 and 2023, highlighting strong demand growth.
EV chargers tend to perform well in:
- Drive-to vacation destinations
- National park regions
- Luxury vacation homes
- Long-distance travel markets
Because installation costs are relatively modest compared with other premium amenities, EV chargers can offer strong ROI relative to installation cost.
5. Fire Pits

Outdoor gathering amenities have become increasingly popular in vacation rentals.
AirDNA’s amenity performance data shows that listings offering fire pits are associated with roughly 5.1% higher ADR on average, with slightly larger premiums reported in suburban and mid-size markets.
Fire pits perform particularly well in:
- Cabins and mountain destinations
- Rural vacation properties
- Lake houses
- Group travel homes
Because installation costs are relatively low, fire pits are often considered among the highest-ROI outdoor upgrades for many hosts.
6. Waterfront Access

Some of the strongest pricing premiums in short-term rentals come from features tied directly to a property’s location and its proximity to tourist attractions.
AirDNA reports that listings with waterfront access can command roughly 13% higher nightly rates, reflecting strong guest demand for properties located directly on lakes, rivers, or beaches.
Waterfront properties tend to generate higher pricing in:
- Beach markets
- Lake destinations
- Coastal vacation areas
- Scenic natural regions
While waterfront access cannot typically be added after purchase, the data highlights how powerful experiential location features can be in vacation rental performance.
7. Scenic Views (Ocean, Mountain, or City)

Scenic views function similarly to waterfront access in terms of perceived value.
AirDNA’s coastal market research reports that listings with ocean views generate roughly 34% higher RevPAR, driven largely by approximately 32% higher nightly rates.
Views are particularly valuable in:
- Coastal markets
- Mountain destinations
- City skyline properties
- Scenic rural areas
These findings reinforce a key investment principle in short-term rentals: the property itself can be one of the most powerful amenities.
8. Game Rooms and Entertainment Spaces

Game rooms and entertainment areas are increasingly popular in vacation rentals designed for families or group travel.
Industry reports from companies such as Hostaway and Vrbo highlight that properties offering entertainment features—such as pool tables, arcade machines, or home theaters—often attract larger groups and longer stays.
Common entertainment amenities include:
- Pool tables
- Arcade machines
- Home theaters
- Board game libraries
These features increase the perceived value of the stay and can help properties stand out in competitive family travel markets.
9. Outdoor Living Areas

Outdoor living spaces have become one of the most sought-after features in vacation rentals.
Analytics platforms such as AllTheRooms note that properties offering well-designed outdoor spaces—such as decks, patios, outdoor dining areas, or lounge seating—tend to perform better in both occupancy and guest satisfaction.
Outdoor living areas are especially effective in:
- Scenic destinations
- Beach properties
- Rural and nature-focused markets
- Group travel properties
Because these amenities enhance the overall experience of the property, they often contribute to higher nightly pricing and better guest reviews.
10. Dedicated Workspaces

Remote work has significantly changed travel behavior, and many guests now prioritize properties that support working during their stay.
Airbnb’s research on top-performing listings reports that properties offering laptop-friendly workspaces correlate with roughly 14% higher host earnings, suggesting strong demand for work-ready environments.
Dedicated workspaces typically include:
- Comfortable desks and chairs
- Reliable lighting
- High-speed internet access
- Quiet working areas
These amenities are particularly important in urban markets and longer-stay bookings, where travelers may need to work remotely during their trips.
Comparing Airbnb Amenities by Revenue Impact and ROI
While the amenities above frequently correlate with higher nightly rates, they differ significantly in terms of installation cost,
maintenance requirements, and speed of return on investment. Some upgrades—such as pools or waterfront properties—can command substantial pricing premiums but require major capital investment. Others, like fire pits or EV chargers, may deliver measurable revenue gains at a fraction of the cost.
Because of these differences, successful short-term rental investors typically evaluate amenities through multiple performance lenses. Key considerations often include:
- ADR impact, or how much an amenity increases nightly pricing
- Occupancy influence, which affects how often a property is booked
- Installation and maintenance costs, which determine the true investment required
- Return-on-investment timeline, or how quickly the upgrade pays for itself
The comparison below summarizes how several high-impact Airbnb amenities typically influence pricing, costs, and overall revenue potential, based on short-term rental analytics and industry research.
Airbnb Amenities Ranked by Revenue Driver, ADR Impact, Cost, and ROI Speed
The table below summarizes how leading Airbnb amenities influence short-term rental revenue. It combines pricing-premium research, installation cost ranges, and practical ROI considerations so property owners can prioritize upgrades strategically.
| Amenity | Primary Revenue Driver | Typical ADR Impact | Typical Cost Range | ROI Speed |
|---|---|---|---|---|
| Hot tub | Pricing power + search visibility | ~ +14.3% ADR | $6,000 – $15,000+ | Moderate |
| Pool | Luxury positioning + pricing power | ~ +9.5% ADR | $44,499 – $87,349 | Slow |
| Sauna | Wellness differentiation | ~ +7.4% ADR | $3,000 – $6,000 | Moderate |
| EV charger | Search visibility + EV traveler demand | ~ +6.8% ADR | $800 – $3,000 | Fast |
| Fire pit | Outdoor experience differentiation | ~ +5.1% ADR | $200 – $3,000 | Fast |
| Waterfront access | Location-driven pricing premium | ~ +13% nightly rate | Property dependent | Acquisition-driven |
| Scenic views | Location-based experience premium | Varies; strong RevPAR effect | Property dependent | Acquisition-driven |
| Dedicated workspace | Booking conversion + remote work demand | ~ +14% host earnings | Low – Moderate | Fast |
| Self check-in / smart lock | Conversion + operational convenience | ~ +13% host earnings | $250 – $400 | Very fast |
| Pet-friendly policy | Search visibility + demand expansion | ~ +6% more bookings | Low | Fast |
Understanding these trade-offs is important because not every revenue improvement comes from luxury upgrades. In many cases, smaller operational amenities can dramatically improve booking conversion, guest satisfaction, and listing visibility.
In the next section, we’ll examine the low-cost amenities that often deliver the fastest return on investment, including self-check-in systems, pet-friendly policies, and other convenience features that significantly influence booking behavior.
Low-Cost Airbnb Amenities That Increase Booking Conversion
Not every improvement to a short-term rental needs to be expensive to produce meaningful results. In fact, some of the most effective upgrades focus on removing friction during the booking and guest experience, rather than adding luxury features.
While experience-driven amenities such as pools or hot tubs often increase nightly rates, many lower-cost features influence a different part of the performance equation: booking conversion and occupancy.
These amenities help listings:
- Appear in more search filters
- Reduce guest hesitation during booking
- Improve convenience and guest satisfaction
- Generate stronger reviews
Over time, these factors increase booking conversion rates, which leads to higher occupancy and stronger overall revenue performance.
Below are several of the most effective low-cost amenities that short-term rental hosts commonly use to improve listing performance.
Self Check-In Systems
Self check-in has become one of the most widely expected features in short-term rentals. Platforms such as Airbnb report that listings offering self-check-in options—often through smart locks or lockboxes—tend to generate higher host earnings compared with properties requiring in-person check-ins.
Self-check-in improves the guest experience in several ways:
- Guests can arrive at any time without coordinating schedules
- Travel delays become less stressful
- Hosts reduce operational complexity
For hosts, this feature also simplifies property management, particularly for properties that serve frequent weekend or late-night arrivals.
Because smart lock installations are relatively inexpensive, self-check-in is often considered one of the fastest return-on-investment upgrades available.
Pet-Friendly Policies
Allowing pets can significantly expand the pool of potential guests searching for a property.
According to Airbnb platform insights, listings that accept pets often see increased booking demand, particularly in drive-to vacation markets and family-oriented destinations.
Pet-friendly properties appeal strongly to:
- Families traveling with dogs
- Longer-term guests
- Remote workers relocating temporarily
- Road-trip travelers
While hosts must balance cleaning considerations and house rules, the demand for pet-friendly accommodations continues to grow, making it one of the simplest ways to increase listing visibility and occupancy.
High-Speed Wi-Fi
Reliable internet access has shifted from being a luxury to becoming a basic expectation for many travelers. Guests frequently rely on Wi-Fi for entertainment, communication, remote work, and travel planning during their stay.
Properties that clearly advertise fast and reliable internet speeds tend to perform better in:
- Remote work travel
- Extended stays
- Urban markets
- Digital-nomad destinations
Many hosts now include Wi-Fi speed details directly in their listings to reassure potential guests that the property supports video calls, streaming, and general online activity.
Dedicated Workspaces
Closely related to strong internet access is the presence of a comfortable workspace. Airbnb’s research has found that listings offering laptop-friendly work areas often generate higher host earnings, reflecting the rise of remote work travel.
A simple workspace does not require a full office setup. Instead, it typically includes:
- A stable desk or table
- Comfortable seating
- Good lighting
- Nearby power outlets
This small addition can significantly improve the appeal of a property for remote workers, digital nomads, and longer-stay travelers.
Well-Equipped Kitchens
For many guests, the ability to cook meals during their stay is a key reason for choosing a short-term rental over a traditional hotel.
A well-equipped kitchen increases the perceived value of the property by offering flexibility and convenience.
Guests often appreciate the following about full kitchens:
- Basic cookware and utensils
- Coffee makers
- Microwaves
- Dishwashers
- Adequate pantry storage
Even small upgrades—such as providing quality cookware or clearly organized cabinets—can improve guest satisfaction and encourage positive reviews.
Washer and Dryer
Laundry facilities are especially valuable for longer stays and family travel. Properties that offer in-unit washers and dryers appeal strongly to guests who need to manage clothing during extended trips.
This amenity is particularly important for:
- Families with children
- Outdoor travelers
- Long-term stays
- Road-trip travelers
Providing laundry access increases convenience and can also help justify longer bookings.
Strong Parking Availability
Convenient parking is another practical feature that can influence booking decisions. In suburban, rural, or mountain destinations—where guests often arrive by car—clear parking availability reduces uncertainty and improves accessibility.
Guests frequently prioritize listings that offer:
- Dedicated parking spaces
- Driveways
- Garage access
- Easy street parking
For group travelers or multi-vehicle bookings, parking capacity can become an important deciding factor.
Why Convenience Amenities Matter
Low-cost amenities rarely increase nightly rates dramatically on their own. Instead, they improve booking conversion and guest satisfaction, which are equally important drivers of revenue.
Convenience-focused upgrades help listings:
- Appear in more Airbnb search filters
- Reduce booking hesitation
- Improve guest reviews
- Increase repeat stays
Over time, these improvements contribute to stronger occupancy rates and more stable revenue.
In the next section, we’ll examine how amenity strategies differ across property types, including mountain cabins, coastal vacation homes, and suburban short-term rentals.
Choosing the Right Amenities for Your Airbnb Market
Not all amenities perform equally across every short-term rental market.
Features that drive strong revenue in one location may have little impact in another. This is because guest expectations, travel behavior, and property types vary significantly between destinations.
For example, travelers booking a mountain cabin often prioritize relaxation and outdoor experiences after a day of hiking or skiing. Guests choosing a coastal property may focus on outdoor leisure, pools, and beach convenience. Meanwhile, suburban rentals often attract families, business travelers, and event attendees who value practicality and flexibility.
Because of these differences, the most successful short-term rental hosts align their amenity strategy with the type of market their property serves.
Below are examples of how amenities tend to perform across three common short-term rental environments.
Mountain and Nature Destinations
Mountain cabins, lakeside properties, and rural vacation homes often attract guests looking for both adventure and relaxation. Amenities that enhance the post-activity experience tend to perform especially well in these markets.
Travelers visiting mountain destinations frequently spend the day skiing, hiking, biking, or exploring nature. Afterward, they prioritize comfort, warmth, and shared gathering spaces.
Common high-performing amenities in mountain markets include:
- Hot tubs, which offer relaxation after outdoor activities
- Fireplaces or wood stoves that create a cozy atmosphere
- Fire pits and outdoor seating areas for evening gatherings
- Gear storage spaces for skis, bikes, or outdoor equipment
- Washers and dryers for cleaning clothing and gear
In these destinations, the property itself often becomes part of the vacation experience. Amenities that enhance comfort and outdoor living tend to increase both guest satisfaction and nightly rates.
Coastal and Resort Markets
Beach destinations and coastal vacation areas tend to emphasize outdoor leisure, scenic views, and warm-weather experiences. Guests often prioritize amenities that help them enjoy the location and spend time outdoors.
Because many travelers visit coastal destinations specifically for relaxation and recreation, luxury amenities can play a larger role in differentiating listings.
High-impact amenities for coastal markets often include:
- Swimming pools, particularly in warm climates
- Hot tubs that extend the usability of outdoor spaces year-round
- Outdoor dining areas and patios for group meals and gatherings
- Beach gear storage for boards, chairs, and equipment
- Outdoor showers for rinsing off sand
These features help create a resort-style experience, which can justify higher nightly rates and attract family vacations or group travel bookings.
Suburban and Urban Edge Markets
Suburban Airbnb properties often serve a broader mix of travelers compared with destination vacation markets. Guests may include families visiting relatives, business travelers attending conferences, or visitors attending local events and festivals.
In these environments, practical amenities tend to matter as much as luxury upgrades.
Amenities that perform well in suburban markets typically focus on convenience and versatility:
- Fully equipped kitchens for longer stays
- Reliable high-speed Wi-Fi for remote work and streaming
- Dedicated workspaces for business travelers
- Pet-friendly policies for traveling families
- Convenient parking availability
Suburban rentals frequently benefit from amenities that support longer stays and flexible travel needs, rather than purely recreational features.
The Key Principle: Match Amenities to Guest Expectations
Across all short-term rental markets, the most successful amenity strategies follow a simple principle:
Choose amenities that match the type of experience guests expect from the destination.
Mountain travelers want relaxation after outdoor adventure.
Beach guests want outdoor leisure and warm-weather amenities.
Suburban travelers often prioritize convenience and flexibility.
When amenities align with those expectations, properties become more competitive in search results and more appealing during the booking decision.
In the final section of this guide, we’ll look at how hosts can combine these insights with data-driven tools and professional management strategies to maximize occupancy, ADR, and long-term Airbnb revenue.
Turning Amenity Insights Into Higher Airbnb Revenue
Amenities are one of the most powerful tools short-term rental owners have for improving listing performance. However, the most successful hosts do not simply add random upgrades—they focus on amenities that influence the key metrics that drive revenue.
Across short-term rental analytics platforms and industry research, the same three performance mechanisms appear repeatedly:
- Search visibility, which determines whether a property appears when guests filter listings
- Booking conversion, which influences how often visitors choose a property once they see it
- Pricing power, which affects how much guests are willing to pay per night
When these factors improve, the results typically appear in the performance metrics hosts care about most:
- Higher occupancy rates
- Increased Average Daily Rate (ADR)
- Stronger Revenue per Available Rental (RevPAR)
Amenities such as hot tubs, pools, and waterfront views often increase pricing power by enhancing the guest experience. At the same time, practical features such as self-check-in, pet-friendly policies, high-speed Wi-Fi, and dedicated workspaces help improve booking conversion and guest satisfaction.
The most effective short-term rental strategies combine both types of upgrades—experience amenities that elevate the stay and convenience features that remove friction during the booking process.
Using Data to Guide Airbnb Investment Decisions
Because amenities influence performance differently across markets, successful short-term rental investors rely on data to guide upgrade decisions.
Analytics platforms such as AirDNA, Airbtics, and other STR market intelligence tools help hosts identify which features correlate with stronger revenue performance in their specific region. These insights allow property owners to prioritize upgrades that match guest expectations rather than investing in amenities that may have a limited impact.
For example:
- Mountain and nature destinations often benefit from hot tubs, fireplaces, and outdoor gathering areas
- Coastal vacation markets frequently see strong performance from pools, outdoor living spaces, and scenic views
- Suburban and urban-edge rentals often improve performance through workspaces, pet-friendly policies, reliable Wi-Fi, and flexible check-in options
By aligning property upgrades with local demand patterns, hosts can improve both guest experience and long-term revenue potential.
Professional Management and Strategic Property Upgrades
For many property owners, choosing the right amenities is only one part of maximizing short-term rental performance. Managing pricing strategies, guest communication, listing optimization, cleaning operations, and marketing across booking platforms also plays a critical role in maintaining strong occupancy and revenue.
This is where professional short-term rental management can make a meaningful difference.
At Home Team Luxury Rentals, we help property owners unlock the full potential of their vacation rentals through a comprehensive approach to Airbnb management. Our services include:
- Data-driven dynamic pricing strategies
- Professional Airbnb listing optimization
- Multi-platform distribution across Airbnb, Vrbo, Booking.com, Expedia, and other booking platforms
- Guest communication and reservation management
- Professional cleaning and maintenance coordination
- Detailed performance reporting for property owners
In addition to day-to-day management, we also help property owners identify high-performing amenities and strategic property upgrades that align with the expectations of travelers in their specific market.
The Rise Collective Ecosystem
Home Team Luxury Rentals is part of Rise Collective, a hospitality-focused group of companies designed to support short-term rental investors at every stage of ownership—from acquisition and construction to property management and performance optimization.
Through this ecosystem, property owners can access services that go beyond traditional property management.
One of these companies is BNB Construction, which focuses on building and renovating properties specifically for short-term rental performance.
While BNB Construction can build custom homes designed from the ground up for Airbnb and vacation rental use, many investors work with the team to renovate existing properties by adding high-impact features that improve both guest experience and revenue potential.
These renovations may include:
- Installing hot tubs, pools, and outdoor entertainment areas
- Designing resort-style backyard spaces
- Adding fire pits, patios, and outdoor dining areas
- Implementing smart home technology and automated guest access
- Reconfiguring interiors to improve guest flow, sleeping capacity, and design appeal
Because these upgrades are guided by short-term rental performance data, they help property owners create listings that stand out in competitive markets.
Building a High-Performing Vacation Rental
Successful Airbnb properties rarely rely on a single factor to attract bookings. Instead, strong performance typically comes from combining several elements:
- A desirable location
- Thoughtfully selected amenities
- Competitive pricing strategies
- Strong listing optimization
- Consistent guest experience and reviews
When these elements work together, short-term rental listings become more visible in search results, convert more browsing guests into bookings, and generate stronger long-term revenue.
Whether you are upgrading an existing property or evaluating a potential investment, focusing on amenities that influence search visibility, booking conversion, and guest experience can make a measurable difference in occupancy and profitability.
To learn how strategic upgrades, professional management, and data-driven decision-making can improve your property's performance, explore how Home Team Luxury Rentals helps owners turn vacation homes into high-performing short-term rental investments.
Sources
AirDNA.The Best Airbnb Amenities Proven to Increase Revenue.
Airbnb Newsroom.Host and Guest Trend Reports.
AllTheRooms Analytics.Short-Term Rental Market Data.
Hostaway.Vacation Rental Industry Reports.
Vrbo.Traveler and Host Insights.
Categories: Airbnb








